| 东北师范大学是教育部直属高校,国家“211工程”重点建设大学。学校坐落在美丽的北国春城长春市。校本部地处人民大街中段,净月校区设在风景如画的净月潭旅游经济开发区。
招生范围
北京市、天津市、河北省、内蒙古自治区、辽宁省、吉林省、黑龙江省、上海市、山东省、河南省、湖北省、湖南省、广东省、四川省。
招生专业、学制、招生人数及学费
美术学院

注:在各省招生的具体名额详见2013年各省招生办公室公布的招生专业目录。
报名考试时间及地点
我校2013年艺术类本科招生考试共设4个考点。吉林、辽宁、黑龙江、内蒙古考生必须在东北师范大学考点报名参加考试;其它省份考生如果我校在考生所在省设有考生所报专业的考点,考生必须在考生所在省考点报名参加考试(其它考点不接受报名),如果考生所在省没有我校设置的相应专业的考点,考生可以就近在我校设置的任何一个考点(河北考点除外)参加考试。
考生本人必须持当地招生办提供的考生报名资格证或准考证、第二代居民身份证原件,按规定时间到相应考点报名。
凡在东北师范大学考点报名参加考试的考生,必须于2012年12月1日至2013年1月10日在东北师范大学本科生招生信息网(http://zsb.nenu.edu.cn)进行网上报名(必须在网上报名,不接受现场报名),并按照规定时间(详见各考点报名及考试时间表)到东北师范大学考点(吉林省长春市人民大街5268号)办理现场确认报名手续(信息确认、照相等;不允许他人代报),缴纳报名考试费200元,领取准考证。
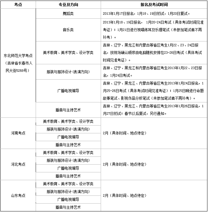
各考点报名及考试时间表

美术学院考试科目
1.美术教育、美术学类、设计学类
①素描(头像写生;限用黑色铅笔、炭笔等;考试时间为3小时)。
②色彩(静物写生;水粉、水彩不限;考试时间为3小时)。
③速写(人物写生;考试时间为30分钟)。
注:考生画具自备。素描考头像,色彩考静物。
2.服装与服饰设计(表演方向)
①才艺表演(穿紧身练功服,声乐、器乐或舞蹈任选其一;自备伴奏带、碟和乐器)。
②朗诵(现场抽取朗诵试题,准备10分钟)。
③面试(穿泳装;测身高、三围等)。
(在全国模特大赛中获得前三名的考生,经学校审核合格可免于专业考试,但必须参加普通高等学校招生全国统一文化考试)。
更多艺考热点:艺考动态 文化课分数线 文化课录取查询 联考-统考分数线 专业分数线查询 13年招生简章 |